Download PDF
Download page Parametrierung Honorar.
Parametrierung Honorar
Allgemein
Die Parametrierung des Honorars setzt sich (wie auch die Parametrierung der Fakturierung) aus zwei Teilen zusammen:
- Stammdaten
- Entscheidungstabellen (ETs)
Auch wenn die Frage immer und immer wieder gestellt wird:
Es gibt auch im Honorar nicht DIE EINE Parametrierung, die universell gültig und einsetzbar ist.Im Gegensatz zur Parametrierung der Fakturierung gibt es im Honorar auch wenige Möglichkeiten zur Standardisierung (was an den oft sehr speziellen Verträgen mit den Ärzten liegt).
Code-Items
Folgende Codeitems sind für die Parametrierung des Honorars wichtig…
Honorarqualifikation
select * from codeitem where vererbungstyp = ‚QualifikationHonorarArzt';
Unterscheidung, ob es sich um einen Chefarzt, leitenden Arzt, Assistenzarzt, Belegarzt etc. handelt
Honorarart
select * from codeitem where vererbungstyp = 'HonorarArt';
Unterscheidung der Leistungen nach verschiedenen Arten, die ggf. vom Honorar unterschiedlich verarbeitet werden (z.B. Zeugnisse, Konsilien, etc.)
Honorarberechtigung
select * from codeitem where vererbungstyp = 'HonorarBerechtigung';
Steuerung, ob eine Leistung honorarberechtigt ist oder nicht (Ja, nein, manchmal)
Honoraranteilstyp
select * from codeitem where vererbungstyp = 'HonorarAnteilTyp';
Honorar kann nach verschiedenen Anteilstypen aufgeteilt werden (Arztanteil, Fondsanteil, Kaderanteil, Verwaltungsanteil, Erfolgsbeteiligung Arzt, etc.)
Spitalarztgruppe
select * from codeitem where vererbungstyp = 'SpitalArztGruppe';
Weitere…
HauptHonorarMeldung
HauptHonorarTopfTyp
HauptQualifikationHonorarArzt
HonorarAnteilTyp
HonorarArt
HonorarAuszahlungsStatus
HonorarBerechtigung
HonorarErfassungsTyp
HonorarHerkunft
HonorarHerkunftTyp
HonorarJobArt
HonorarJobStatus
HonorarMeldung
HonorarMeldungHerkunft
HonorarStatus
HonorarTabelleKlasseKategorie
HonorarTopfTyp
QualifikationHonorarArzt
Stammdaten
Folgende Stammdaten werden für die Parametrierung des Honorars werden erfasst:
- Honorarordnung
- Spitalarzt
- Honorartopf
- Leistungskatalog
- Leistungserbringergruppe
- Honorarerbringerverteiler
- Rechenformeln
- Honorarverteiler
- Honorarstaffel
Honorarordnung
Über die Honorarordnung werden die verschiedenen Honorarverträge definiert.
In der Honorarordnung wird definiert, für welche Honorararten und mit welcher Honorarqualifikation (Chefarzt, leitender Arzt etc.) ein Arzt als Honorararzt eingetragen werden darf, also wo er die Berechtigungen dazu hat. Dazu wird die Honorarordnung einem Arzt zugewiesen.
Theoretisch könnte man für jeden Arzt eine eigene Honorarordnung definieren, das ist in der Regel aber nicht notwendig. Allerding reicht es normalerweise leider auch nicht aus, pro Honorarqualifikation genau eine Honorarordnung anzulegen (also Honorarordnung «Chefarzt», Honorarordnung «Leitender Arzt», Honorarordnung «Belegarzt»,…).
Die Honorarordnungen selbst werden in den Stammdaten gepflegt:

In der Honorarordnung, die dem Arzt zugewiesen werden muss, muss für jede Honorarart ein Datensatz vorhanden sein:

Die Bezeichnung der Honorarordnung setzt sich jeweils aus den Codes für die Honorarart und den Codes für die Honorarqualifikation zusammen, getrennt durch Komma.
Für den oben angezeigten Beispielarzt mit seinen aktuellen Honorardaten, wurde also eine Honorarordnung mit der Bezeichnung „1C,2C,6C,12C,20C,21C,22C," angelegt.
Diese werden auf der natürlichen Person dem Arzt (Spitalarzt) hinterlegt:

Diese Zuordnung kann historisiert werden, wenn sich die Honorarordnung eines Arztes ändert.
In der Leistungserfassung wird die Honorarqualifikation aus der beim Arzt hinterlegten Honorarordnung übernommen werden.
Spitalarzt
Nur natürliche Personen, die in den Stammdaten als Spitalarzt definiert sind, können überhaupt ein Honorar erhalten.
Jedem Arzt, der ein Honorar erhalten kann bzw. der als Honorararzt in einer erbrachten, honorarberechtigten Leistung erfasst werden soll, muss eine Honorarordnung zugewiesen werden. Die Zuordnung zur Honorarordnung kann sich zeitlich ändern. Relevant für die Honorarparametrierung ist die Zuordnung zum Zeitpunkt der Leistungserbringung
Beispiel: Ein Assistenzarzt wird zum 01.01.2016 zum leitenden Arzt befördert. Dann ist für alle Leistungen mit Erbringungsdatum <= 31.12.2015 die Honorarordnung «Assistenzarzt» relevant, für Leistungen nach dem 01.01.2016 die Honorarordnung «Leitender Arzt»

Ein Spitalarzt kann einer Spitalarztgruppe zugeordnet werden, die ebenfalls bei der Parametrierung ausgewertet werden kann (z.B. zur Unterscheidung von Spitalärzten, Beleg- und Konsiliarärzten).

Pro Arzt kann die Abrechnungsperiode hinterlegt werden (monatlich, quartalsweise, einmal pro Jahr), die bei der Selektion geprüft wird.
Das Fibu-Konto, auf das die Honorare gebucht werden sollen, kann auch beim Arzt direkt hinterlegt werden (ausserdem auf dem Honorartopf und auch über die Entscheidungstafel ETHonorarKonto).
Honorartopf
Generell beschreibt ein Honorartopf ein Kriterium zum Sammeln von Honoraren. Dabei unterscheiden wir zwischen Zwischentöpfen und Endtöpfen.

Wie die Honorare auf die verschiedenen Honorartöpfe verteilt werden wird dann in der eigentlichen Honorarverarbeitung entschieden.
Pro Honorartopf kann definiert werden, ob die Honorare, die in diesen Topf gestellt werden, verbucht werden sollen oder nicht.
Wie auf dem Bild ersichtlich kann auch hier das FiBu-Konto hinterlegt werden.
Honorar-Endtopf
Honorartopf, in dem das letztlich berechnete Honorar gespeichert wird.
Das kann ein Endtopf sein, der direkt einem Arzt zugeordnet ist (Spitalarzttopf) oder ein Topf, der z.B. dem Spital zugeordnet ist (Nicht-Spitalarzttopf).
Arzthonorartopf
Jedem Arzt, der ein Honorar erhalten kann, sollte mindestens ein Honorartopf zugewiesen werden.

Dazu muss zum einen der Honorartopf erfasst werden und zum anderen beim Arzt selbst (Spitalarzt) der Honorartopf anhand des Honoraranteils zugewiesen werden.
Honorar-Zwischentopf
Topf, von dem aus das Honorar weiterverteilt wird.
Je nach Komplexität der Honorarverträge kann es notwendig sein, das Honorar nicht direkt in Endtöpfe zu verteilen, sondern zunächst in Zwischentöpfe zu verteilen, von denen aus es dann weiterverteilt werden kann. Bei Zwischentöpfen wird eine Honorarstaffel hinterlegt, die wiederrum auf einen Verteiler zeigt.
Beispiel: Mehrere Ärzte teilen sich das Honorar für bestimmte Leistungen immer nach einem bestimmten Verteilungsschlüssel auf. Dann werden diese Leistungen immer zunächst in einen Zwischentopf gestellt von dem aus der Betrag dann auf die beteiligten Ärzte verteilt wird.
Theoretisch wären bis zu 98 Topfstufen möglich (Topfstufe 99 ist dann immer ein Endtopf), in den meisten Fällen werden jedoch nicht mehr als 2 oder 3 gebraucht.
- Beispiel dazu siehe „ETStaffel"
Leistungskatalog
Jede Leistung besteht aus der eigentlichen Leistung und den Leistungsanteilen
- bei Nicht-Tarmed-Leistungen gibt es in der Regel genau einen Anteil
- bei Tarmed-Leistungen je nach Definition der Leistung einen, zwei oder drei Anteile (ärztliche Anteil, Assistenz-Anteil, technischer Anteil)

Für jeden Anteil wird definiert…
- ob dieser Anteil honorarberechtigt ist
- welche Honorarart dieser Anteil darstellt
Leistungserbringergruppe
- Wird auf Leistungsebene definiert und steuert, welche an der Leistung beteiligte Ärzte erfasst werden können, /dürfen / müssen

Honorarberechtigung
- Steuert ob generell ein Honorar entstehen kann
- Wird auf Anteilsebene erfasst
Honorarart
- Zur Gruppierung der Honorare
- Wird nur für Honorarverarbeitung gebraucht
- Wird auf Anteilsebene definiert (nur wenn Leistung honorarberechtigt ist)
Leistungserbringergruppe
Mit der Leistungserbringergruppe wird definiert, welche beteiligten Personen bei der Leistungserfassung erfasst werden können / müssen.

Die Leistungserbringergruppe wird direkt auf der Leistung hinterlegt:
Folgende beteiligte Ärzte sind aktuell möglich:

- Erbringender Arzt
- Verantwortlicher Arzt (Dignitätsarzt)
- Honorarart
- Assistent 1
- Honorarempfänger Assistent 1
- Assistent 2
- Honorarempfänger Assistent 2
Für jeden dieser Ärzte ist in der Leistungserbringergruppe ein Feld definiert (FIXE Zuordnung). 
Pro beteiligter Arztrolle wird dann definiert, ob erfasst werden darf oder nicht. Mögliche Werte :
- Erfassung empfohlen
- Kann erfasst werden
- Muss erfasst werden
- Kann nicht erfasst werden
Honorarerbringerverteiler
Anhand der beteiligten Ärzte kann dann gesteuert werden, welchen Anteil der Leistung dann auf die beteiligten Ärzte entfällt.
Beispiel: Erhält der Honorararzt 90%, der verantwortliche Arzt auch nochmal 10%, oder bei Tarmedleistungen mit Assistenzanteil könnte man steuern, dass beide Assistenten sich den Assistenzanteil nach einem Schlüssel aufteilen.
Achtung: Hier geht es noch nicht um die letztendliche Verteilung der Leistung als Honorar sondern nur um eine Aufteilung zwischen den beteiligten Personen. Wieviel der einzelne Arzt dann schliesslich bekommt, ist hier noch nicht abzusehen.
Bemerkung: Aktuell wird das bei keinem unserer Kunden eingesetzt. Hier werden alle Anteile zu 100% an den Honorararzt zugewiesen.

Rechenformel Honorar
Auch für die Honorare können Rechenformeln hinterlegt werden.
Diese haben einen speziellen Typ ‚Honorar' und können nur in der Entscheidungstafel ETHonoraransatzRechenformel ausgewählt werden.

Diese speziellen Rechenformeln dürfen nur für die Manipulation des Honorarbetrags benutzt werden und können z.B. keine Folgeleistungen auslösen. Angepasst wird dann nicht der fakturierte Betrag sondern der Betrag, der als Basis für die Honorarverarbeitung benutzt werden soll (Honorarbasis -> Honorarbetrag).
Beispiel: Es gibt Honorarverträge, bei denen der Arzt für 120% des abgerechneten Betrags Honorar erhält. Für solche Regelungen kann man den Honorarbetrag aus einer Rechenformel berechnen oder zur Berechnung von Fixen Beträgen.
Honorarverteiler
Wie Honorarleistungen verteilt werden, wird über den Honorarverteiler definiert.
Definiert wird die prozentuale Verteilung, dabei kann direkt in einen Honorartopf verteilt werden:

…oder die Verteilung anhand den Honoraranteilstyps definiert werden:

Wie im ersten Beispiel ersichtlich werden 50% des Betrags als Verwaltungsanteil abgezogen & die anderen 50% des Betrages erhält der Arzt als Arztanteil.
Anhand des in der Leistung erfassten Honorararztes wird dann ermittelt, in welchen Honorartopf der Arztanteil dieses Arztes laufen soll.
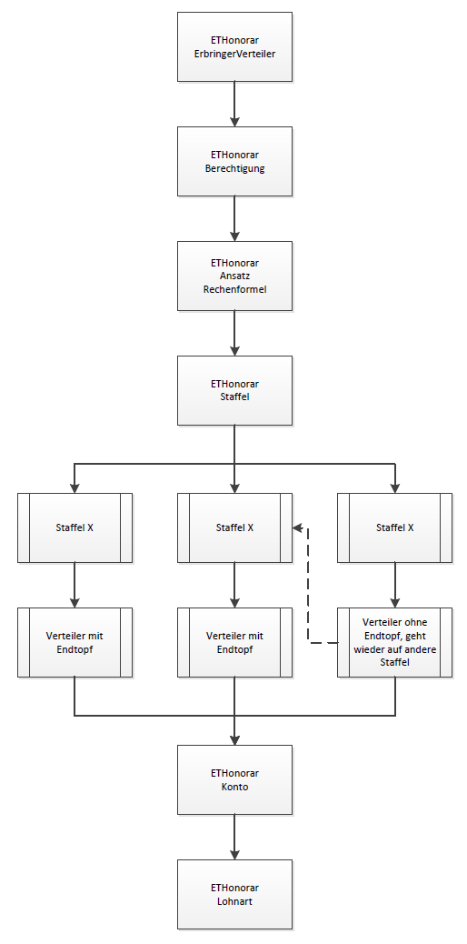
Honorarstaffel
In der Honorarverarbeitung wird der Honorarverteiler nicht direkt angesteuert sondern über die Honorarstaffel ermittelt.
Die Honorarstaffel wird gebraucht, da es Verträge gibt, bei denen sich die Honorarverteilung je nach dem im Kalenderjahr bereits erarbeiteten Honorars richtet.
bis 120'000 | Verteiler V1 |
zwischen 120'000 und 400'000 | Verteiler V2 |
zwischen 400'000 und 500'000 | Verteiler V3 |
ab 500'000 | Verteiler V4 |
Entscheidungstafeln (ETs)
Allgemein
Einträge in den Entscheidungstafeln führen zu einem Resultat wie…
- Einem Honorarerbringerverteiler
- Einer Rechenformel
- Der Aussage, ob eine Leistung verteilungsberechtigt ist
- Einem Konto
- …
Ausgewertet wird in jeder ET der Eintrag mit dem höchsten „Abstract" (Siehe Begriffserklärungen 3.4.3.).
Eigenschaften einer ET
Eine Entscheidungstafel oder ET…
- Steuert die Honorarverarbeitung (Analog Fakturierung)
- Hat verschiedene Selektionskriterien aus…
- Fall
- FallHis
- FallGarant
- Spitalarzt
- Honorarordnung
- Z.T. aus erbrachten Leistungen
- Unterscheidet zwischen
- Stern-Kriterien
- Selektionskriterien
Begriffserklärungen
Erklärung Kollisionsfall
Wenn in zwei Einträgen einer ET gleich viele Felder abgefüllt sind, kann das bei der Fakturierung dazu führen, dass nicht eindeutig entschieden werden kann, welcher Datensatz relevant ist. In dem Fall wird irgendeiner genommen.
Erklärung Abstract
Der Eintrag in der ET welcher die meisten Übereinstimmungen hat, hat gleichzeitig den höchsten ‚Abstract'.
Erklärung Stern-Kriterium:
Können sich gegenseitig ausschliessen oder Abhängigkeiten untereinander haben. Bedeutet: Im Code kann definiert werden welche Kriterien im Kollisionsfall (Mehr als 1 trifft zu) stärker oder schwächer agieren sollen. Beispiel Tarifgruppe und Leistung: Wenn es für eine Leistung eine ganz spezielle Regelung gibt, dann wird auf diese Leistung parametriert. Die Parametrierung auf die Tarifgruppe ist dann „schwächer".
Erklärung Selektionskriterium:
Können im Gegensatz zu Stern-Kriterien (relativ) frei kombiniert werden.
ETHonorarArzt
Die Entscheidungstafel ETHonorarArzt wird bereits bei der Fakturierung verarbeitet, gehört aber auch zur Honorarparametrierung
- Da die Erfassung des Honorararztes in der Leistungserfassung nicht immer zwingend verlangt wird, ist es möglich, anhand von verschiedenen Selektionskriterien den Honorararzt in der Leistung abfüllen zu lassen
- Man kann einen Arzt fix definieren (z.B., Chefarzt Nephrologie) oder definieren, dass der erbringende Arzt immer als Honorararzt eingetragen wird.
ETHonorarErbringerverteiler
Für jede Leistung wird anhand der Leistungserbringergruppe entschieden, nach welchem Honorarerbringerverteiler die Leistung auf die beteiligten Ärzte aufgeteilt wird.
- Es handelt sich hier noch nicht um die eigentliche Verteilung, sondern um eine Aufteilung auf die beteiligten Personen
- Wird aktuell nur so benutzt, dass alles an den Honorararzt verteilt wird
- Schreibt für jede Honorarbasis einen (oder mehrere) Datensätze in die Tabelle HonorarAnteil
ETHonorarberechtigung
Prüft, ob eine Leistung unter den genannten Bedingungen mit dem erfassten Arzt überhaupt verteilungsberechtigt ist und vom Honorar weiter verarbeitet werden soll
- Nicht-verteilungsberechtigte Honoraranteile werden nicht weiter verarbeitet und nicht weiter verteilt (wozu auch)
- Es gibt für diese Honoraranteile dann auch keine Zuordnung zu einem Honorartopf (auch nicht in den Spital-Topf)
ETAnsatzrechenformel
Falls als Grundlage für die Honorarverarbeitung nicht der abgerechnete Betrag benutzt werden soll, kann über eine Rechenformel der abgerechnete Betrag mutiert werden. Dieser neue Betrag wird dann in das Feld Honorarbetrag im jeweiligen HonorarAnteil geschrieben.
- Ansonsten stimmen Fakturabetrag und Honorarbertrag überein.
ETStaffel
Welche Honorarstaffel und damit auch welcher Honorarverteiler benutzt werden soll, wird über diese Entscheidungstafel gesteuert.
- Anhand der für den Arzt im Kalenderjahr bereits berechneten Honorare wird geprüft, in welche Staffelstufe die geradezu verarbeitende Leistung fällt, aus der sich dann der Verteiler ergibt.
- Anhand des Verteilers wird dann das Honorar auf die definierten Honorartöpfe verteilt.
- Bei der Verteilung auf einen Endtopf (Spital oder Arzttopf) ist dieser Schritt dann beendet
- Bei der Verteilung auf einen Zwischentopf, wird anhand der im Topf hinterlegten Staffel weiter verteilt.
Beispiel Modell 18 Chefarzt / leitender Arzt
Staffelstufe 1 (Honorartabelle 410, Verteiler H6)
- Fakturabetrag 100.00
Honorarstaffel CA_LA(1)_stat mit Honorarverteiler CA_LA(1)_1_stat
Arzt Brutto 80% = 80.00in Honorartopf CA_LA_1_stat wird weiter verteilt
- Fondsanteil 10% = 10.00Spitalanteil 10% = 10.00
Honorarstaffel A77.6 / K22.4mit Honorarverteiler A77.6 / K22.4
Kaderanteil einschliesslich Erfolgsbeteiligung 22.4% = 17.92in Honorartopf Kader_einschl_Ziel
Wird weiter verteiltArztanteil einschliesslichErfolgsbeteiligung 77.6% = 62.08in Honorartopf Arzt_einschl_Ziel
Wird weiterverteilt
Honorarstaffel KA90/KE10mit Honorarverteiler KA90/KE10Honorarstaffel AA90/AE10mit Honorarverteiler AA90/AE10
Arztanteil 90% = 55.872Erfolgsbeteiligung Arzt 10% = 6.208Kaderanteil 90% = 16.128Erfolgsbeteiligung Kader 10% = 1.792
ETHonorarkonto
Zur Verbuchung der Honorare
- Resultatfelder:
- Konto
- Gegenkonto (FiBu-Konto)
- Kumuliert die Einträge aus Honoraranteilverteilt, die verbucht werden sollen anhand von Arzt ( Honorartopf) Konto und Gegenkonto
- Schreibt in HonorarAuszahlung
- Falls in der ET kein FiBu-Konto hinterlegt wird, prüft die Honorarverbuchung, ob im HonorarTopf ein Konto hinterlegt ist,
- Wenn auch hier kein Konto gefunden wird, wird auf das Konto, das im Arzt hinterlegt ist, gebucht
ETHonorarLohnart
- Wird aktuell von keinem Kunden benutzt
- Nur wenn SST zum Pers vorhanden ist
Übersicht / Ablauf der Komponenten
