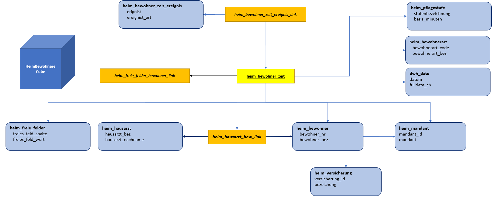
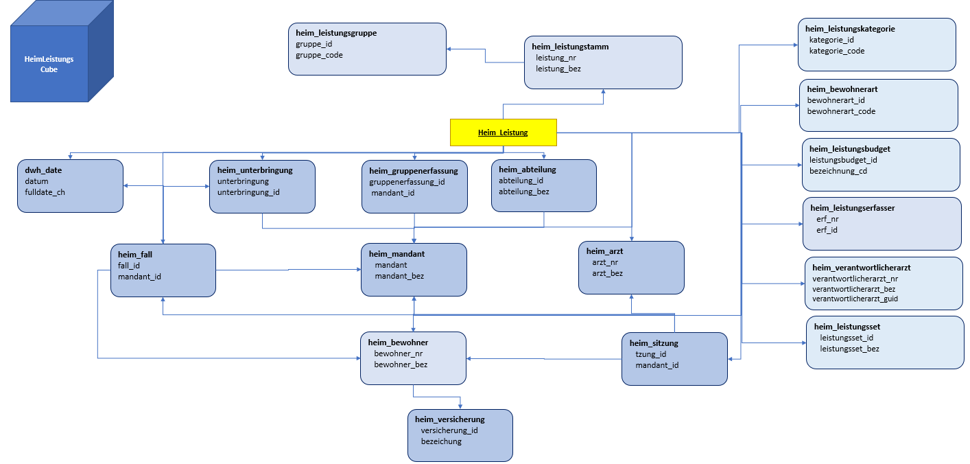
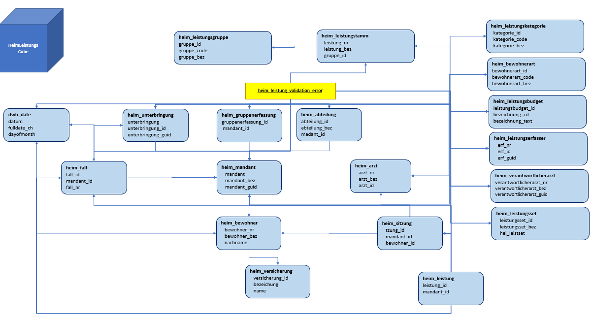
NEXUS / BI (Ex. CUBE) NEXUS / BI - Entwicklungsunterlagen Current: Flow Chart Heim Flow Chart Heim Der Flow Chart Heim kann hier heruntergeladen werden und befindet sich untenstehend. Vorhandene Flowcharts:HeimBettenCubeHeimBewerberCubeHeimBewohnerCubeHeimFallCubeHeimLeistungsCubeHeimRueckweisungenCubeHeimValidierungsCube ×