Der Flow Chart easyDOK kann hier heruntergeladen werden und befindet sich untenstehend.
Vorhandene Flowcharts:
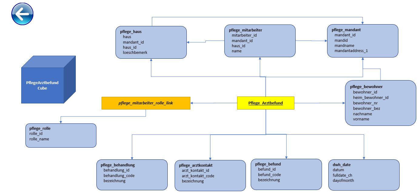
PflegeArztbefundCube

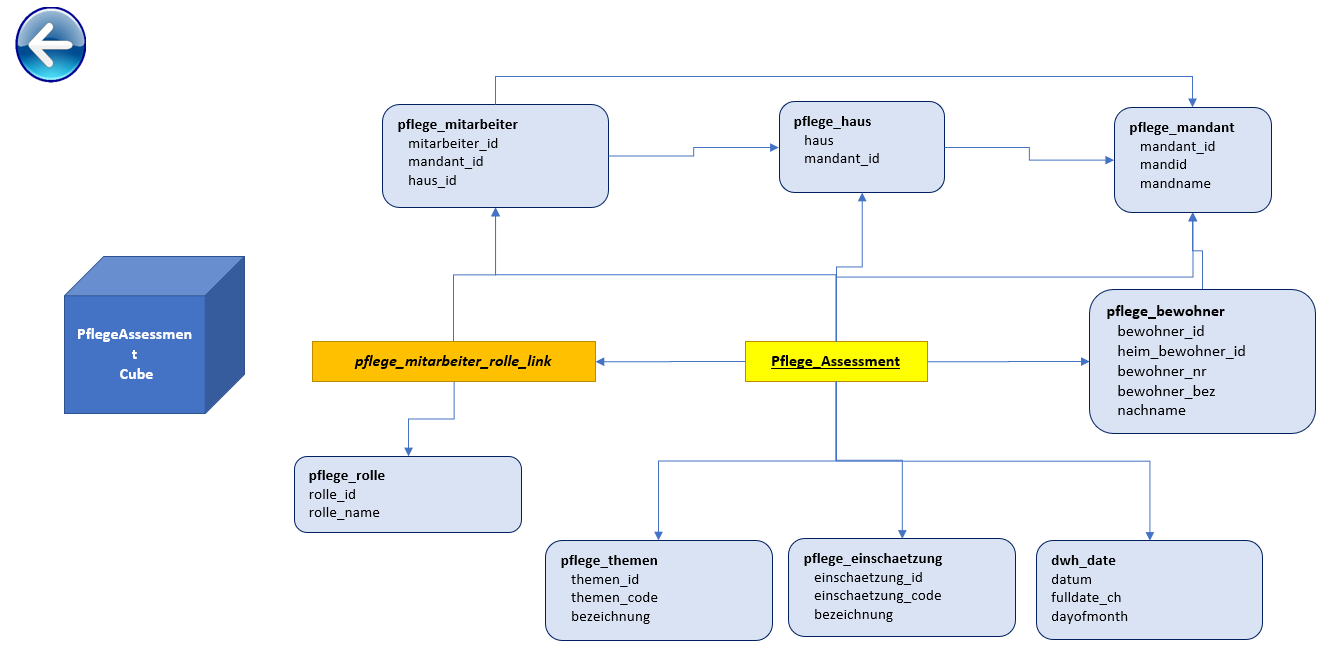
PflegeAssessmentCube

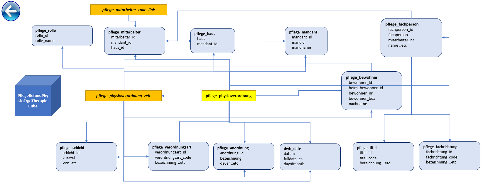
PflegeBefundPhysioErgoTherapie

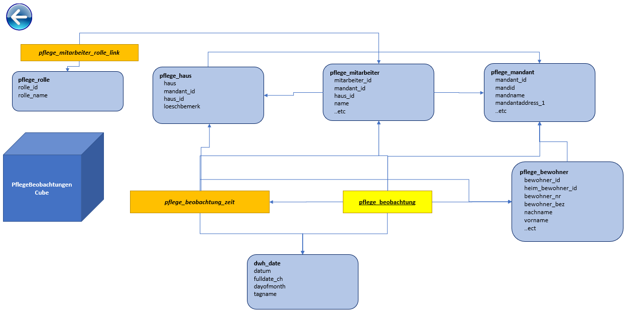
PflegeBeobachtungenCube

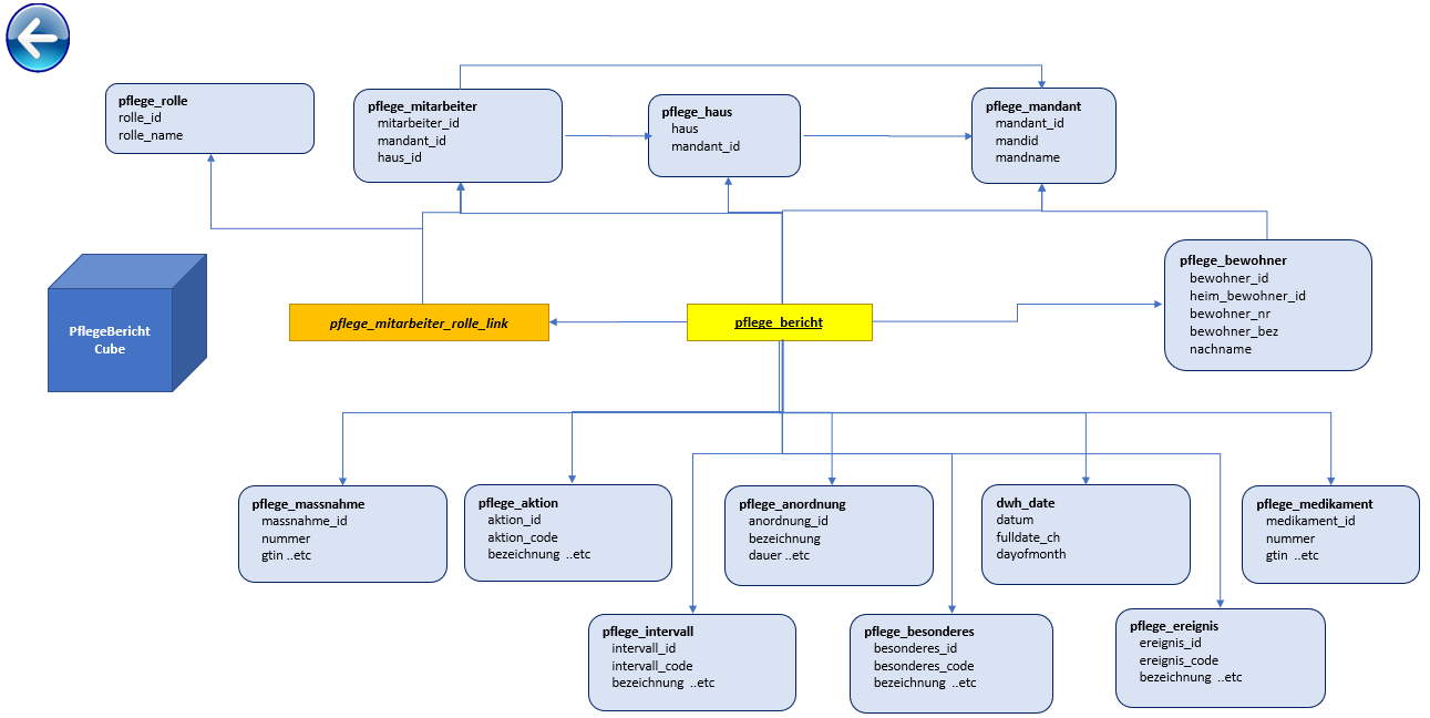
PflegeBerichtCube

PflegeBlutzuckerprofilCube

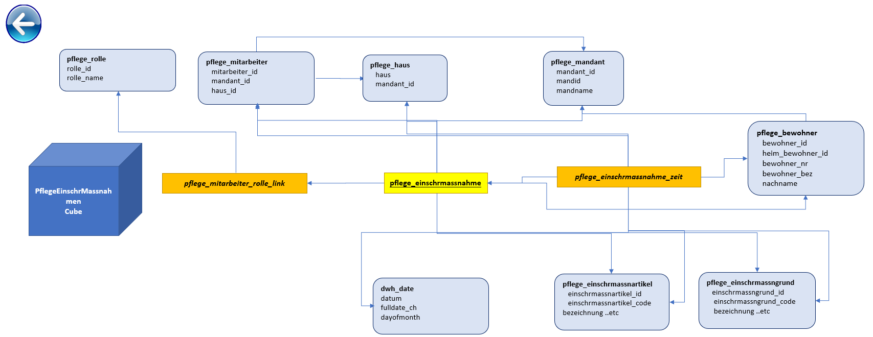
PflegeEinschrMassnahmenCube

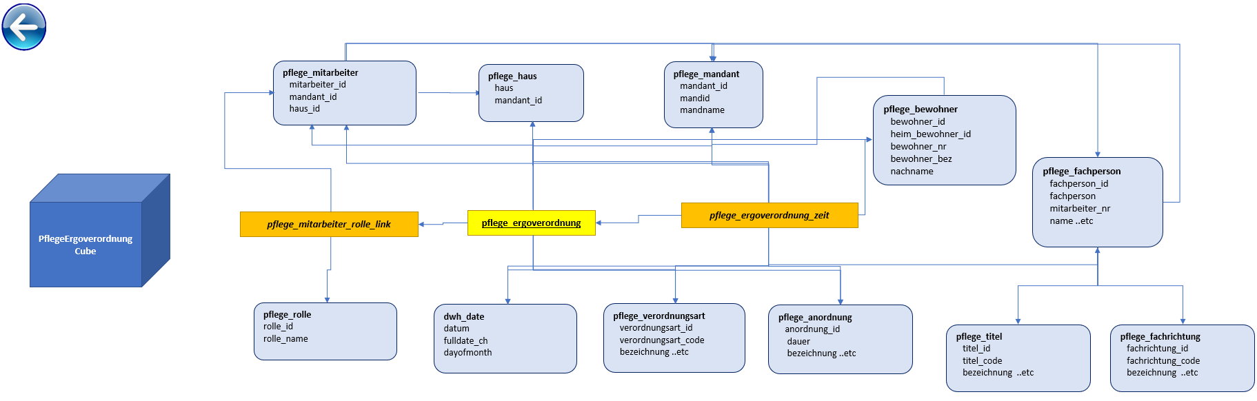
PflegeErgoverordnungCube

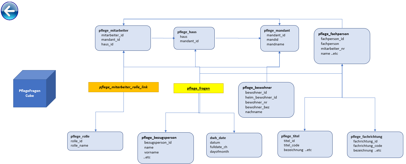
PflegeFragenCube

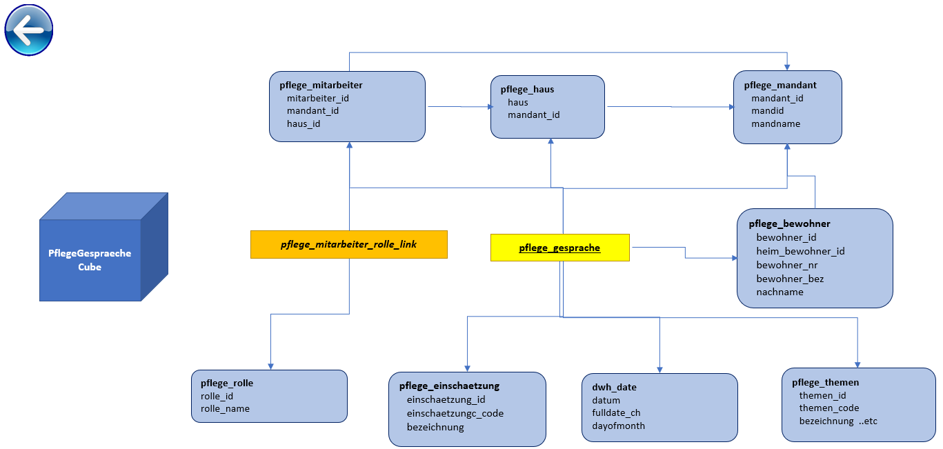
PflegeGespraecheCube

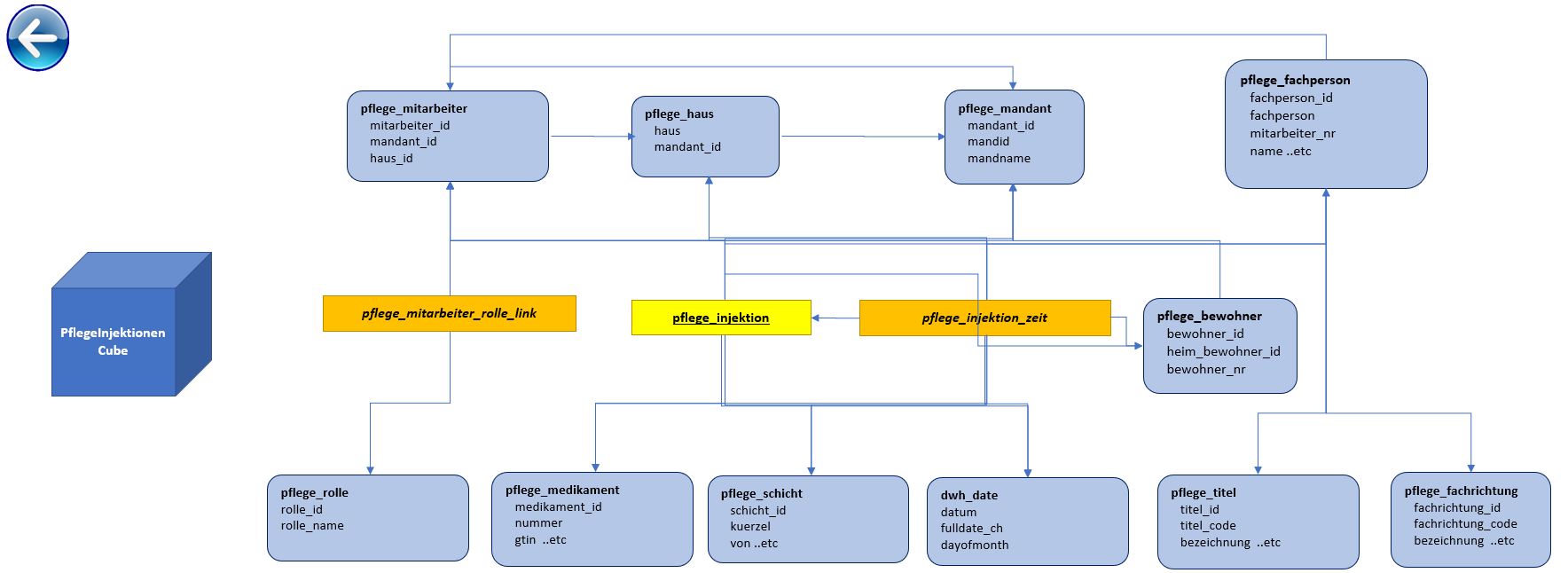
PflegeInjektionenCube

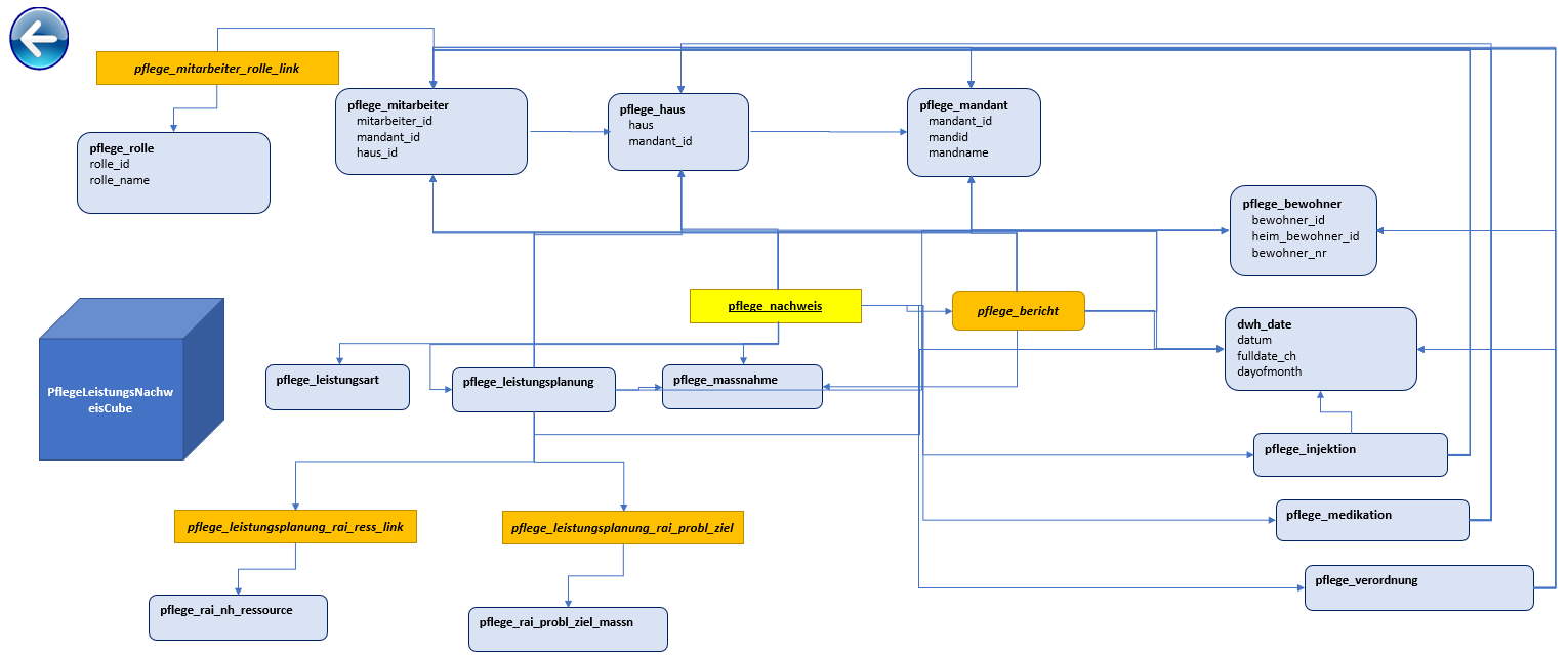
PflegeLeistungsNachweisCube

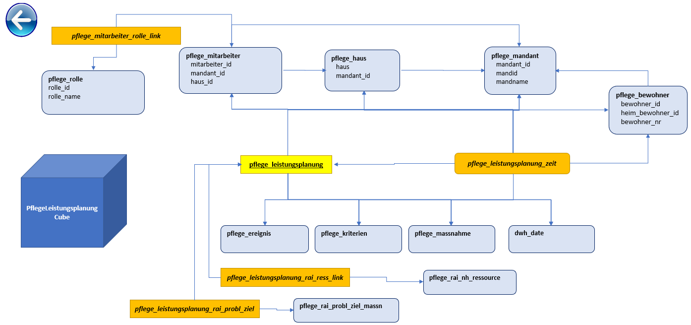
PflegeLeistungsplanungCube

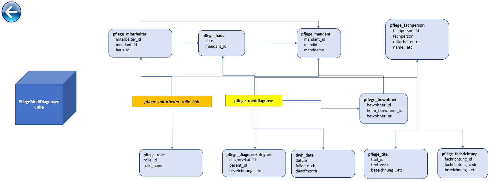
PflegeMediDiagnosenCube

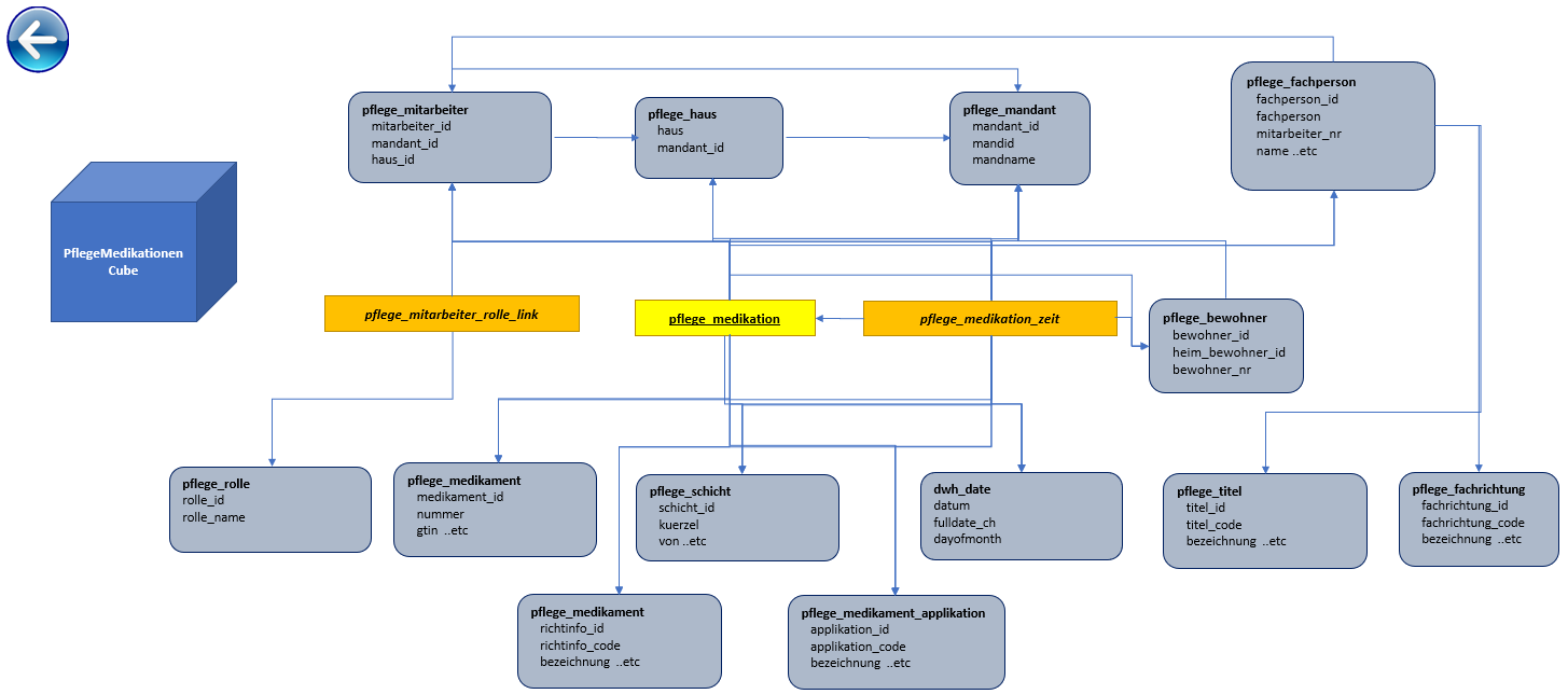
PflegeMedikationenCube

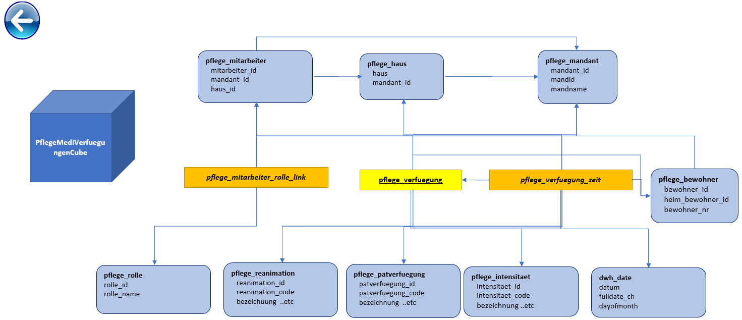
PflegeMediVerfuegungenCube

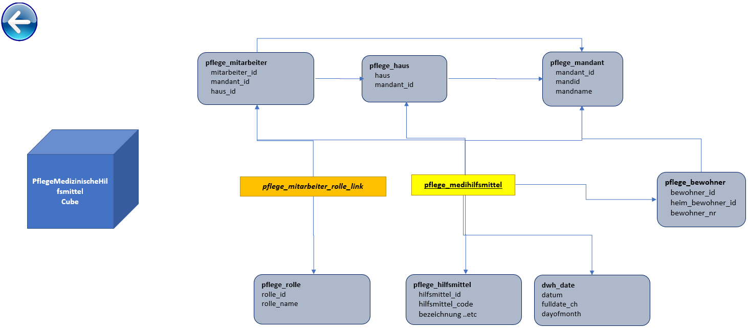
PflegeMedizinischeHilfsmittelCube

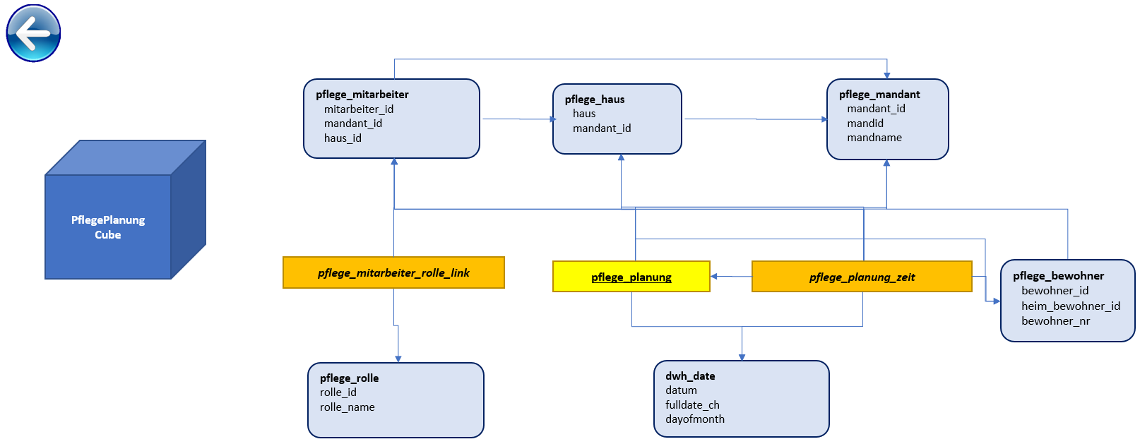
PflegePlanungCube

PflegeSchmerzprotokollCube

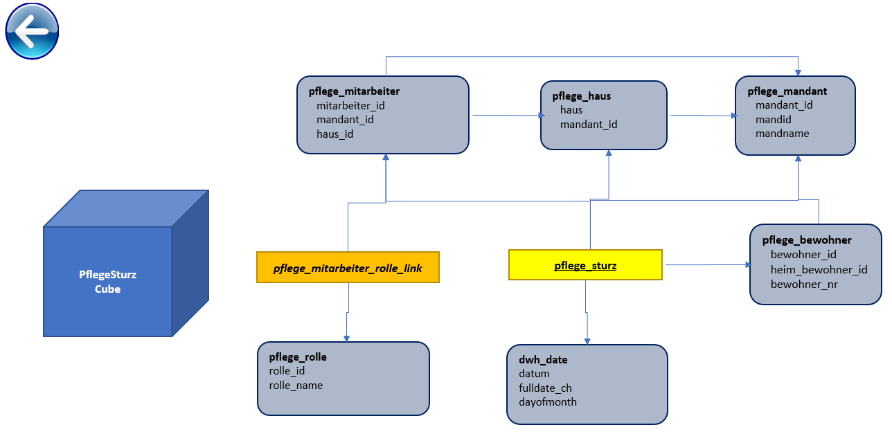
PflegeSturzCube

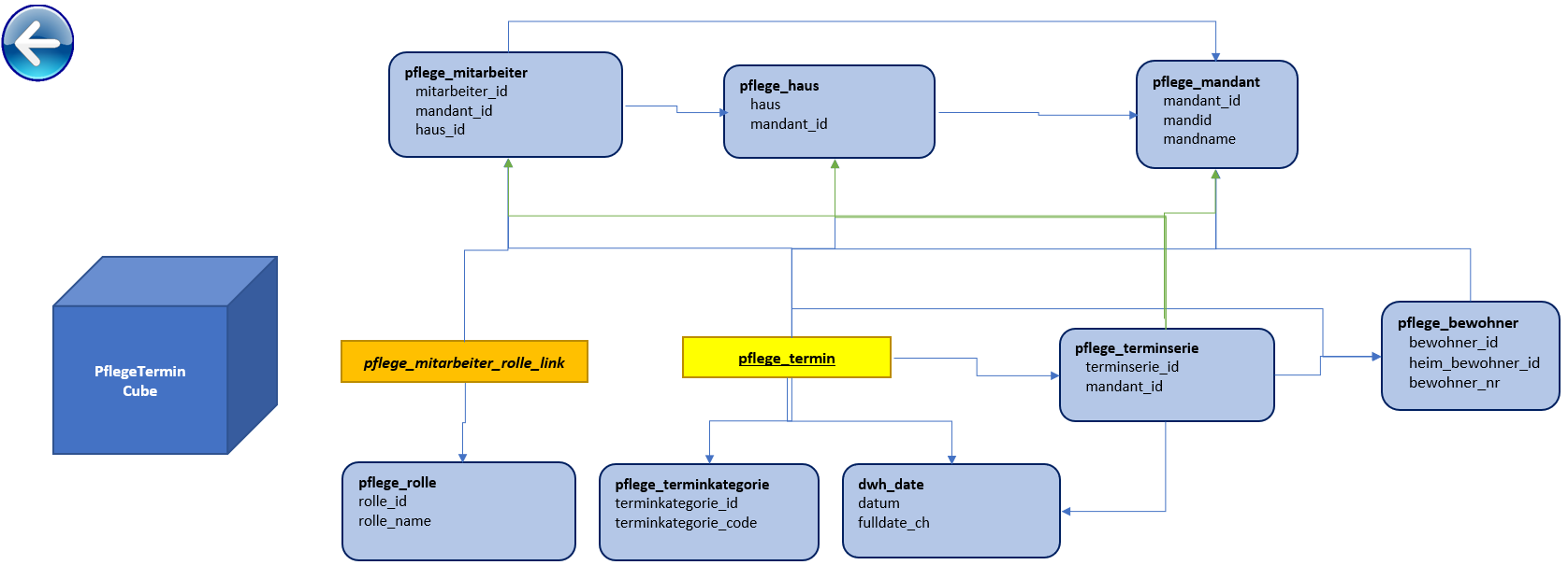
PflegeTerminCube

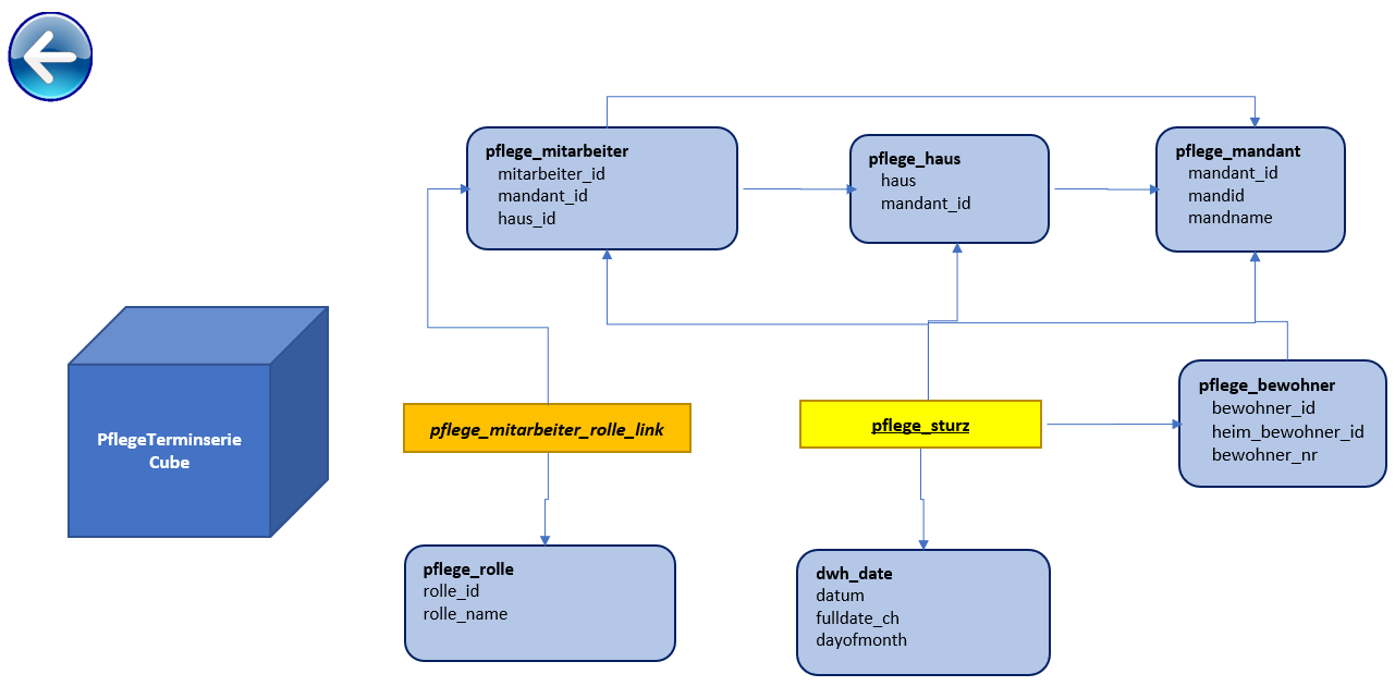
PflegeTerminserieCube

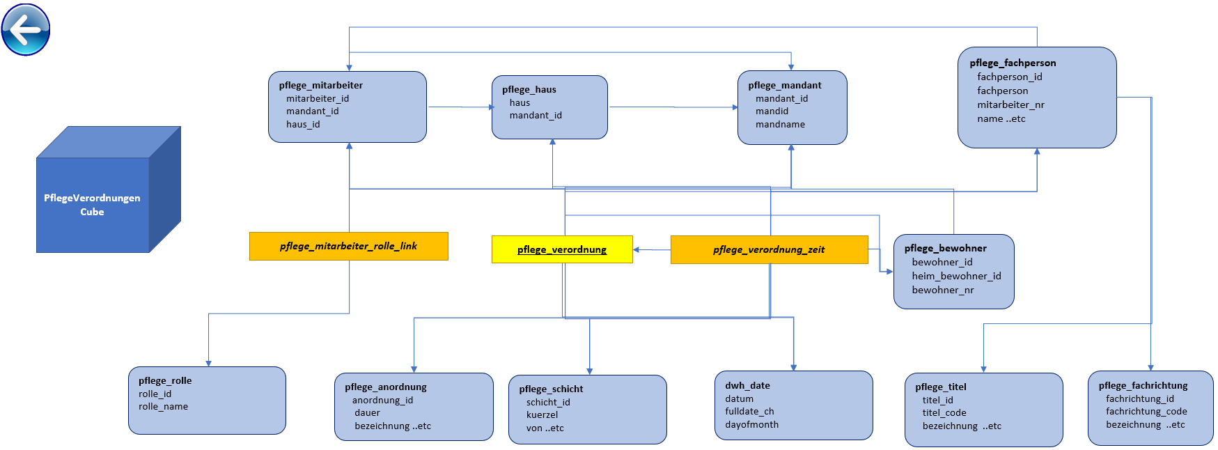
PflegeVerordnungenCube

PflegeVitalwerteCube

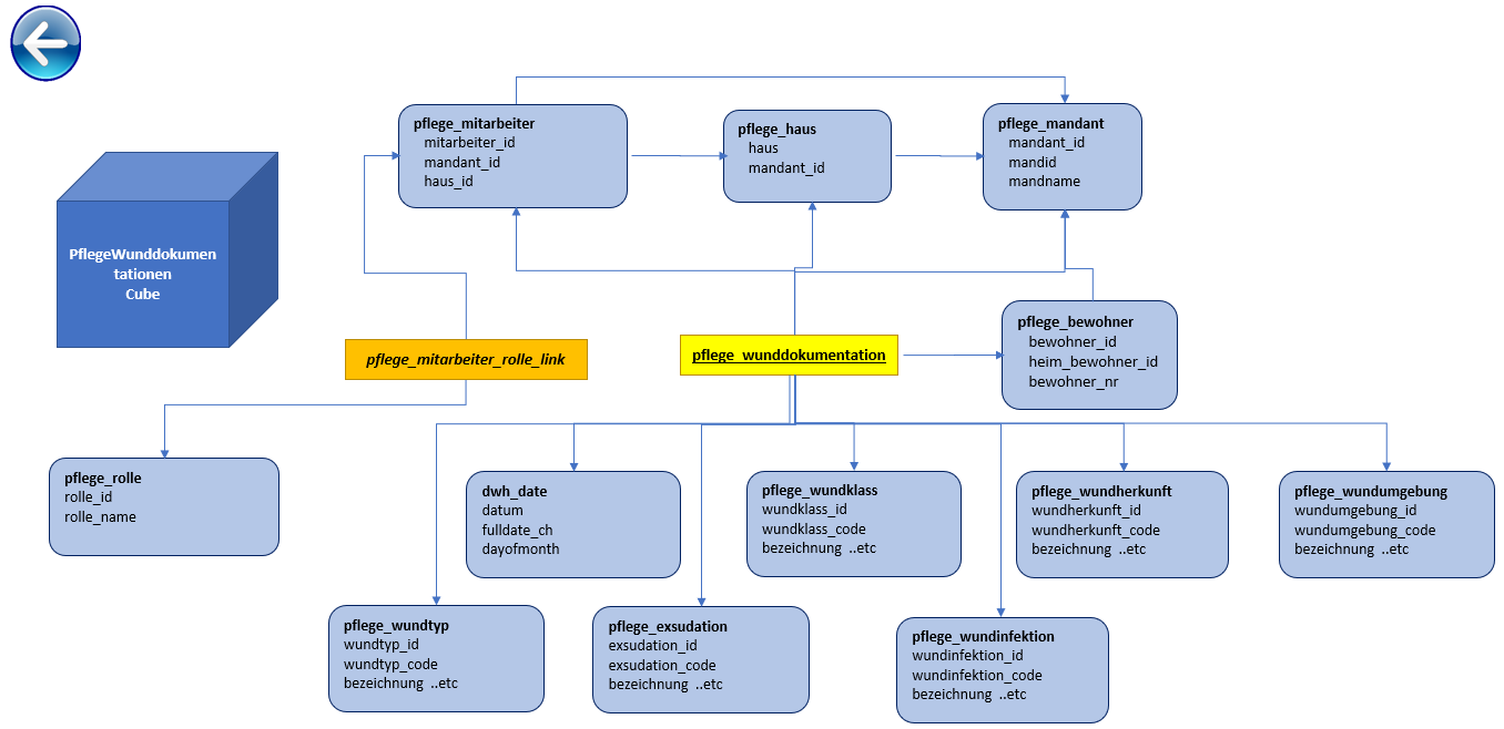
PflegeWunddokumentationenCube
